Introduction
The business landscape in Dubai is undergoing rapid transformation, prompting multinational corporations to seek innovative solutions for establishing their presence in this dynamic market.
Virtual Ejari Dubai stands out as a pivotal platform that not only simplifies the registration of tenancy agreements but also provides numerous advantages, including cost savings and improved operational efficiency.
Given the plethora of options available, companies must strategically leverage this digital service to enhance their competitive edge in one of the world’s leading commercial hubs.
Achieve Immediate Business Setup with Virtual Ejari
The online platform streamlines the registration of tenancy agreements, enabling enterprises to establish their presence in Dubai with remarkable speed. This efficiency is vital for multinational corporations seeking rapid market entry. By leveraging the digital platform, companies can circumvent the traditional delays associated with physical office arrangements, allowing them to commence operations almost immediately.
Statistics indicate that enterprises can obtain a DED-approved certificate within just 15 minutes post-application processing, significantly reducing setup time. Notably, numerous multinational corporations, as illustrated in the ‘Cost-Effective Virtual Office Solution‘ case study, have effectively utilized virtual ejari dubai to swiftly penetrate the Dubai market, thereby enhancing their operational capabilities and competitiveness.
As one industry leader remarked, “the ability to enter the market quickly is essential for maintaining a strategic advantage in today’s fast-paced environment.” This digital-first strategy not only facilitates , including the necessity of a valid residency visa and operating license, but also positions companies to capitalize on opportunities in one of the world’s premier commercial centers.
Furthermore, the favorable tax framework for investors in 2026, featuring a flat corporate tax rate of 9% applicable solely to profits exceeding AED 375,000, further enhances the attractiveness of establishing an enterprise in Dubai.

Reduce Operational Costs with Affordable Virtual Ejari Solutions
The online service offers a cost-effective alternative to traditional office spaces, enabling companies to significantly reduce expenses related to rent, utilities, and maintenance. By opting for a virtual office, multinational corporations can enhance their resource allocation, allowing them to concentrate on core activities rather than overhead costs. This financial flexibility is crucial for businesses looking to maximize their investments in emerging markets.
For instance, organizations utilizing digital solutions have reported operational cost savings of up to 30% compared to conventional office arrangements. With average monthly costs for traditional offices in the city ranging from AED 5,000 to AED 15,000, while can start at AED 500, the potential savings are substantial.
Additionally, the ability to operate without the constraints of long-term leases further enhances the appeal of this model, making it an attractive option for multinational firms seeking to establish a presence in the city efficiently.

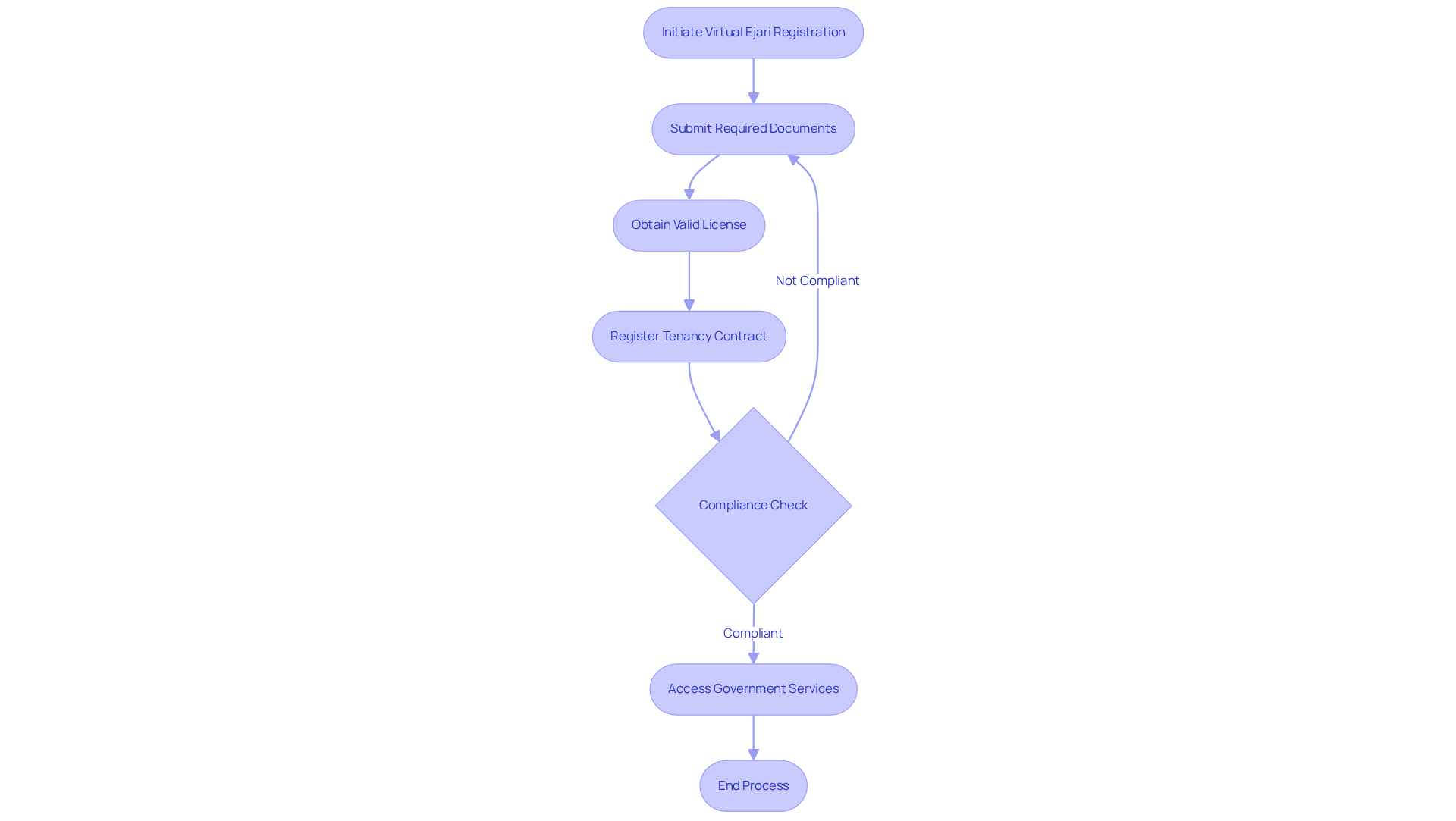
Ensure Legal Compliance with Virtual Ejari Registration
Enrolling in the online property registration system is crucial for multinational companies aiming to comply with the stringent property laws and regulations of the city. This legal framework not only shields enterprises from potential penalties but also establishes a robust foundation for their operations in the region. By obtaining a virtual ejari dubai, companies can confidently assert their presence in the city while ensuring adherence to all necessary legal requirements.
Legal experts emphasize that maintaining a valid registration is vital for accessing various government services, including visas and utilities, which are essential for uninterrupted operations. For instance, Dr. Reyadh Al Kabban from Al Kabban & Associates asserts, “The rental registration system safeguards your business under the region’s rental laws,” underscoring its significance.
Moreover, multinational corporations that utilize virtual ejari Dubai demonstrate a commitment to transparency and compliance, thereby bolstering their credibility in the competitive market. Organizations such as Varsal Business Center have successfully navigated the registration process, reflecting improved operational efficiency and reduced legal risks.
To ensure compliance, it is imperative to maintain a that corresponds with business activities. Timely registration of the tenancy contract is essential; enterprises should prioritize this to avert complications and secure a stable operational environment.

Enjoy Flexible Office Solutions with Virtual Ejari
Remote solutions empower organizations by providing the flexibility to select office options tailored to their operational needs. For multinational corporations, this flexibility translates into the ability to secure a prestigious address for client meetings or a straightforward registration address, depending on their specific requirements. This , particularly as companies respond to fluctuating market demands.
Statistics reveal that 70% of multinational corporations in Dubai are increasingly opting for flexible office arrangements, enabling them to scale operations efficiently without the constraints of long-term commitments. Notably, companies such as Starstorm UAE have successfully utilized digital contracts to enhance their operational scalability, demonstrating how this model can support various corporate strategies.
By addressing diverse operational requirements, this platform not only fosters growth but also ensures compliance with local regulations, making it an ideal choice for enterprises aiming to thrive in a dynamic environment.

Enhance Your Corporate Image with a Virtual Ejari Address
A virtual ejari Dubai address in a prime location significantly enhances a company’s corporate image. This not only boosts credibility but also instills confidence among clients and partners. For multinational corporations, projecting a professional image is essential for attracting clients and establishing trust in new markets.
Statistics indicate that businesses with prestigious addresses are viewed more favorably, with nearly 70% of clients associating such locations with higher quality and reliability. Branding specialists emphasize that a highly esteemed location can be a critical factor in client decision-making, reinforcing the notion that a distinguished online address, specifically a virtual ejari Dubai, is not merely a resource but a strategic advantage in Dubai’s competitive landscape.
Additionally, possessing a rental registration certificate is vital for accessing various government services, ensuring legal compliance and operational legitimacy, which further enhances the value of a prestigious address.

Streamline Business Operations with Convenient Virtual Ejari Services
Digital tenancy services revolutionize the management of rental agreements and administrative tasks by converting and securely archiving essential documents. This innovative approach allows companies to concentrate on their core operations, minimizing distractions associated with paperwork. For multinational corporations, the efficiency gained through digital tenancy management is significant; research indicates that businesses utilizing electronic rental management save an average of 30% in administrative time. Furthermore, according to The Executive Centre, companies with virtual offices experience an average 25% increase in employee productivity compared to traditional office environments, highlighting the effectiveness of this model.
This streamlined process not only enhances productivity but also facilitates , ensuring that enterprises operate smoothly within Dubai’s dynamic market. Notably, leading companies have reported improved operational efficiency and reduced overhead costs by leveraging the digital platform, illustrating the tangible benefits of adopting such modern solutions. As the demand for adaptable and effective organizational practices continues to rise, the online platform emerges as a vital resource for companies aiming to thrive in a competitive landscape. Additionally, it simplifies tenancy management by providing a clear framework for contract management, ensuring that all necessary documentation is readily accessible and well-organized.

Access Premium Facilities with Virtual Ejari Options
Virtual Ejari Dubai providers deliver access to high-quality facilities, including meeting rooms and lounges, which are crucial for multinational corporations striving to uphold a professional image. At Office in JLT Dubai, the marble reception lobby and high-speed elevator access to all floors create a striking first impression. With , including CCTV monitoring and professional building management, enterprises can operate with confidence.
Statistics reveal that over 70% of multinational corporations regularly utilize meeting rooms, highlighting the importance of having dedicated spaces for significant discussions and presentations. Furthermore, features such as eco-friendly options and charging outlets with USB ports enhance the overall business experience.
This arrangement not only provides a competitive advantage, enabling companies to impress clients and stakeholders in an elegant setting, but also ensures they have the necessary resources to foster effective communication and collaboration, ultimately driving success in the dynamic market of the region.

Receive Comprehensive Support with Virtual Ejari Services
Online services offer essential support that includes documentation assistance, compliance guidance, and operational setup, which are critical for multinational companies entering the Dubai market. This support aids companies in , ensuring they establish a successful presence in the region.
For instance, businesses like Raj Patel’s startup have significantly benefited from the streamlined processes provided by Ejaris, which facilitated rapid registration and ensured compliance with local regulations. Such operational support is crucial for new enterprises, allowing them to focus on growth while mitigating risks associated with regulatory challenges.
Experts assert that having professional assistance in documentation and compliance is essential for multinational corporations, as it protects against potential legal issues and enhances operational efficiency. By leveraging online registration services, companies can lay a solid foundation for their operations in the city, ensuring they meet all necessary requirements while maintaining a professional image.

Scale Your Business Effortlessly with Virtual Ejari
This platform empowers enterprises to . As companies grow, they can swiftly adapt their virtual office setups to accommodate increasing demand, unencumbered by the constraints of traditional office leases. This flexibility proves particularly beneficial for multinational corporations, allowing them to respond promptly to shifting market dynamics.
By leveraging a digital platform, organizations gain immediate access to premium, fully furnished office spaces in JLT Dubai, complete with luxurious fit-outs and a strategically advantageous DMCC Free Zone location. Furthermore, data indicates that organizations employing virtual office solutions can save an average of $11,000 annually for each half-time telecommuter, significantly lowering overhead costs.
This adaptability not only enhances operational efficiency but also cultivates a more agile corporate environment, essential for thriving in today’s competitive landscape. Additionally, the ongoing support of an engaged community is vital for the future of B2B media, transforming the platform into not merely a workspace but a hub for collaboration and innovation.

Leverage Strategic Locations with Virtual Ejari Services
Virtual Ejari Dubai services enable enterprises to capitalize on , significantly enhancing their visibility and accessibility. A prestigious location within a desirable commercial area can profoundly influence a company’s reputation and client perception. For multinational corporations, this strategic positioning is essential for attracting clients and establishing a competitive presence in the market.
Statistics reveal that businesses located in prominent areas experience a marked increase in client inquiries and engagement, highlighting the importance of a well-chosen address. Market analysts assert that a prestigious address not only elevates brand perception but also cultivates trust among potential clients, making it a critical factor for success in Dubai’s competitive landscape.
Numerous multinational corporations have effectively leveraged virtual ejari dubai addresses to enhance their visibility, illustrating the tangible benefits of strategic location in driving business growth and attracting clients.

Conclusion
Adopting Virtual Ejari in Dubai offers a significant opportunity for multinational corporations to streamline operations, reduce costs, and enhance market presence. This innovative platform facilitates immediate business setup while ensuring compliance with local regulations, allowing companies to establish a solid foundation in one of the world’s most dynamic business environments.
Key benefits of Virtual Ejari include:
- Substantial cost savings
- Legal compliance
- Flexible office solutions
- Access to premium facilities
By leveraging these advantages, businesses can improve operational efficiency and corporate image, positioning themselves favorably in a competitive market. The capacity to adapt swiftly to changing demands and capitalize on strategic locations further emphasizes the value of embracing this digital solution.
In conclusion, Virtual Ejari transcends being merely a registration tool; it serves as a strategic asset that empowers multinational corporations to thrive in Dubai’s vibrant economy. Embracing this innovative approach not only facilitates immediate growth but also fosters long-term success in an increasingly competitive landscape. Companies are encouraged to explore the potential of Virtual Ejari to discover new opportunities and effectively achieve their business objectives.
Frequently Asked Questions
What is Virtual Ejari and how does it benefit businesses in Dubai?
Virtual Ejari is an online platform that streamlines the registration of tenancy agreements, allowing enterprises to establish their presence in Dubai quickly. It helps multinational corporations bypass traditional delays associated with physical office setups, enabling them to start operations almost immediately.
How quickly can businesses obtain a DED-approved certificate using Virtual Ejari?
Businesses can obtain a DED-approved certificate within just 15 minutes after application processing, significantly reducing the setup time for entering the Dubai market.
What are the cost benefits of using Virtual Ejari compared to traditional office spaces?
Virtual Ejari offers a cost-effective alternative to traditional office spaces, allowing companies to save up to 30% on operational costs. While traditional office costs range from AED 5,000 to AED 15,000 monthly, virtual office packages can start at AED 500.
How does Virtual Ejari ensure legal compliance for businesses?
Enrolling in the Virtual Ejari registration system helps multinational companies comply with Dubai’s property laws and regulations, protecting them from potential penalties and establishing a solid operational foundation.
Why is maintaining a valid registration with Virtual Ejari important?
A valid registration is crucial for accessing various government services, including visas and utilities, which are essential for uninterrupted operations. It also enhances a company’s credibility and demonstrates a commitment to compliance.
What should companies prioritize to ensure compliance with Virtual Ejari?
Companies should prioritize timely registration of the tenancy contract and ensure that their license corresponds with their business activities to avoid complications and secure a stable operational environment.